
作者-雷昆仑
5月19日,《知识经济》杂志在第五届中国西部国际投资贸易洽谈会暨2023陆海新通道国际合作论坛(以下简称“西洽会”)现场看到,在中国航天科技集团有限公司的巨大展厅内,北京东方红航天生物技术股份有限公司(以下简称东方红)生产的天曲牌益脂康片等产品作为航天科技的民用范本赫然在列,不少东方红的经销商在展台前合影留念。
这家神秘的直销企业究竟发展怎么样了?
01
发展:谋划上市?
能够登上展台,是因为东方红与中国航天关系密切,本身就是中国航天下属中国空间技术研究院发起成立的民用企业。航天神舟生物科技集团有限公司是东方红第一大股东,它和航天投资控股有限公司共同持有东方红37%的股份,远超东方红董事长邱斌持有的21%个人股份。
东方红公司的运作一直非常低调,《知识经济》梳理了东方红的官方活动,一年间仅有两次关于经销商的活动。
一次是2023年4月15日,东方红在苏州举行了“天生骄傲•东方红”2023中国航天东方红创客盛典。东方红公司副总裁、航天神舟事业群总经理李杰分享了东方红公司独有的航天基因、核心技术和发展使命,表示公司将立足航天科技成果转化,持续研发创新,迭代业务模式,加强自媒体矩阵推广,以智能化、数字化、新物流等赋能,实现太空家园馆线上线下服务全覆盖,致力让每一个家庭享用有享天品质的健康美好生活。李杰是东方红直销的真正操盘人。

另一次是2022年5月8日在陕西延安举行的东方红航天生物第十七次国内进修研讨会。台上旗帜飘扬,参会的直销员被分为若干个团就坐,暗合东方红的国资血统。据悉,东方红近年多次在延安、井冈山、韶山、瑞金等红色圣地举行国内进修研讨会,已经形成了惯例。
东方红最近的重要活动,是4月16日开始,董事长邱斌一行赴香港华润创业学习交流。华润其实也是东方红的自家人,因为大股东航天神舟生物科技集团有限公司是由中国空间技术研究院和北京润物东方生物技术有限公司各占50%股份,而后者就是华润生命科学集团有限公司的全资子公司。

邱斌在会谈中表示:“在未来的发展中,东方红航天生物将充分发挥航天技术应用及转化优势,聚焦银发经济、科技赋能、数智转型三大方向,全力推进公司发展战略由‘功能食品制造商’向‘平台型品牌运营商和主动健康服务方案提供商’转型。”同时邱斌透露,公司将通过融资、并购、国际市场开拓等手段,不断扩大产业规模,力争早日上市。
华润创业董事长陈鹰则表示:“希望东方红航天生物能充分发挥航天技术应用及产业化优势,实现内涵式发展和外延式增长,通过融资、并购等手段进一步做强产业链,让公司真正成为一家完全市场化的现代型上市企业。”
在这番对话中,双方都将东方红的“上市”作为最终落脚点。也许,邱斌去香港取经,核心重点就是为了谋划东方红的上市?
直销业内对于上市一事非常敏感。首先,直销模式较为敏感,随时可能因为市场之外的政策或外事原因导致波动,给企业经营带来巨大反作用力。这一点从康宝莱和如新屡遭做空就可以看得出来。
其次,直销是先款后货的运作模式,正常情况下直销企业是不缺现金流的,那么去上市融资干什么?因此很多直销关联公司号称上市的目的都不太单纯,以至于国内很多赴外上市的直销相关企业最终都弄得一地鸡毛。
最后,因为中国直销相关政策一直还不完善,行业运作过于敏感,直销企业主体很难在境内实现上市,只能求诸境外股市。
对于东方红来说,上市带来的直接好处就是有可能实现市值“做大做强”的首要目标,但直销市场的发展有时候和市值关系并没有那么密切。究竟东方红将怎样实现上市梦想,本刊将持继续关注。
02
平台:低调的“航e生活”
为了帮助读者更多地了解东方红的直销运作,《知识经济》通过微信、闲鱼等方式联系了部分经销商,并实地探访了作为东方红直销事业落地店铺的中国航天太空家园馆。
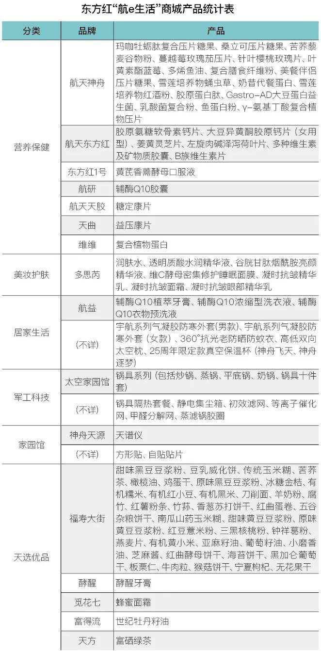
由于东方红并没有在官网和官方微信公众号上公布直销商城入口,《知识经济》费了好大一番功夫,才从繁杂的信息中得知,东方红的直销商城是2020年7月1日上线的“航e生活”。登录商城后能看到,商城的产品共有80余种产品分属于营养保健、美妆护肤、居家生活、军工科技、家园馆、天选优品等类别,包罗了化妆品、保健食品、农产品、服饰等商品种类,涵盖了航天神舟、航天东方红、维维、多思芮、航益、太空生活馆、神舟天源、福寿大街等十余个品牌。

基于“航e生活”商城,东方红构建了两种推广模式。一种是付费推广模式,即通过商城购买PV值,此后可通过PV值和直销额享受不同待遇。另一种则是“0元关注”的免费推广模式,通过引导他人加入直销部门而获得收益。《知识经济》从经销商处获得了一段视频,视频中举例,即使没有购买PV值,只是通过“0元关注”免费推广,如果你推荐的人花费15600元购买了10000PV,你也能因此获得1500元的收益和5000“航券”。
“航券”是“航e生活”商城的一类特殊积分。直销员在拥有PV值后,会获得一定的初始航券,譬如拥有5000PV值后可以获得2500航券,此外还可以通过购买“e卡”或“e卡金卡”获得航券。在消费时,1航券可以抵扣1元现金,最多可以抵扣商品价格的50%。一位毛姓经销商认为,在“航e生活”商城里支付的所有现金都可以转换为航券,而航券又可以折抵全部或一部分付款金额,因此,“航券是用不完的,主要是为了鼓励大家一直在商城保持消费。”
《知识经济》通过经销商获得了东方红的直销制度。这份制度显示,东方红的奖衔体系已经较为完善,根据业绩划分为中级、高级、特级、杰出和卓越五个等级,达到卓越等级后,可根据发展的卓越数量升级为二星卓越、三星卓越,最高可以升为五星卓越。据经销商透露,东方红铁军团系统创始人张丽芳、张如海伉俪是公司唯一一对五星卓越经销商,据传他们都出身空军军医,后加入东方红创立铁军团系统。
03
市场:主打航天元素
东方红公司自从在2015年获得我国第61块直销牌照后,发展一直不错,近年发展态势更加迅猛。一位参加过国内进修研讨会的经销商对《知识经济》说,东方红目前已经建立了天和、仁康、明德、智圣、铁军团等系统,在山东、河北、四川、河南等多地开展了业务。
因为东方红过于低调,因此业内一般都不知道这个公司的年营业额大概是多少。但可以肯定的是,在三年疫情当中,东方红是中国直销企业中业绩表现比较坚挺的企业之一,甚至一度实现了业绩上涨。
此前,有业内人士为本刊估计,东方红的年度业绩已经达到了一二十亿元的规模。但《知识经济》采访的一名东方红经销商却表示,东方红直销在2022年取得了数亿元的业绩。他认为,在当前的大环境下,这已经是很不错的成绩了。
因为与中国航天的关系密切,东方红经常参与中国航天科技集团有限公司组团参与的各种活动,包括4月24日在合肥举办的2023“中国航天日”暨2023年中国航天大会活动。东方红公司提供的3类菌株还在中国空间站经历了为期6个月的在轨空间诱变实验,经神舟十四号飞船返回交付后,东方红公司将进行进一步科学研发。因此,东方红经销商在市场推广中也善于运用“硬核航天科技飞入寻常百姓家”之类的产品宣传方式,突出东方红产品富含“航天科技”。
东方红主打产品是黄芪香薷酵母口服液。这款产品被经销商们亲切地称为“小红瓶”。在航e商城上,“小红瓶”被宣传为源自载人航天“863”成果,还获批了国家专利,并获得了2018年和2022年北京新科技新产品证书。一位经销商特别强调,这款“小红瓶”经过太空搭载,拥有调理身体、增强免疫力的功能,是东方红的产品中销量最好的一款。
一位天和系统经销商则大力推荐“太空锅具”系列。这个系列上线于2017年,包括炒锅、蒸锅、平底锅、奶锅和锅具十件套等品类。微信公众号“航天航e生活”显示,东方红的“太空锅具”具有七层复合结构,拥有不粘易清洗、营养不流失、节能少油烟、人性化体贴、全能多面手等五大优势。据经销商说,这些太空锅的特色是“无水火锅”“无火煮鱼”。尤其是“无水煮鱼”,是指先将太空锅中的水烧开,再将鱼放入锅中并盖上锅盖,待二十分钟后,鱼肉便熟了。他还强调,太空锅的材质特殊,不会传导热,不用担心因为触碰锅把而受伤。
在4月15日的苏州创客盛典上,东方红的重点动作是推出“航研牌辅酶Q10胶囊”。会上,李杰等人共同打开了神舟飞船返回舱模型,宣布东方红航研牌辅酶Q10胶囊的正式面世。“航e生活”商城显示,这款产品经过了太空搭载、空间诱变、纯化等多个工序,每粒胶囊含有40毫克辅酶Q10,满足人体每日所需,有利于心脏健康。
《知识经济》了解到,因为在抗疫中展示了提高免疫力的效果,辅酶Q10已经成为目前最热销的保健品品类之一,目前已有多家直销企业推出了类似产品。
04
终端:千家店铺理疗获客
一位经销商告诉《知识经济》,东方红的线下运营依托于散布全国的中国航天太空家园馆。这个听上去非常高大上的名字下面,其实就相当于东方红直销的线下店铺,看上去朴实无华。
中国航天太空家园馆模式诞生于2019年。当时,东方红直销负责人李杰曾雄心勃勃地表示,要在2019年年底前开设一千家中国航天太空家园馆。而在2023年4月,东方红在宣传稿件《头条:“天生骄傲•东方红”2023中国航天东方红创客盛典精彩回顾》中证实,开设一千家中国航天太空家园馆的目标已经完成,公司正朝着“千城万家”的目标进发。

有经销商向《知识经济》介绍,家园馆的运营模式是总部授权模式。总部授权经营中国航天太空家园馆,经销商能通过“航e生活”商城的至尊馆主选购专区补充产品。此外,经销商的奖衔会在成为至尊馆主的当月提升为中级,并在次月享受返利和补助。
该经销商向《知识经济》演示了如何利用线上平台运营中国航天太空家园馆。打开“航e生活”商城后,只见首页上有一个“至尊馆主专区”板块,点开板块,便能花费88800元购买“至尊馆主套装”。套装内据说有价值8万元的产品以及神舟天源牌天谱仪、体脂仪等仪器,并附送60000航券和若干合伙人、尊享会员名额。

《知识经济》实地走访了重庆的一家中国航天太空家园馆。这一家太空家园馆规模并不大,招牌上标注了“航天医学军转民用”,门口的两个透明玻璃柜台上摆放着主打产品——东方红1号牌黄芪香薷酵母口服液(“小红瓶”)。进入店内,看到桌上放有太空家园馆牌系列锅具,抬头可见“航天医学,造福人类”几个大字。
见到记者后,工作人员坦承,近期来访的经销商较多,其中不乏东方红旗下其他系统的经销商。不过,受2019年发生的行业风波影响,工作人员仍然对外保持警觉。
工作人员证实了记者此前了解的太空家园馆运营模式,并补充,通过神舟天源牌天谱仪理疗是目前店内较为重要的获客方式。不论是其他系统的经销商,还是闻名而来的客人,只要条件允许,店里的工作人员都会为他们安排门免费理疗。
记者在现场查询后得知,神舟天源牌天谱仪附有波动温热腹带、波动温热鞋、多功能手棒和穴位贴、DDS、超声波美容仪、激光照射仪、按摩软膏等设备,被东方红公司称为“家庭智能‘理疗师’”。使用时,天谱仪需要220V的电压驱动,因此只能使用家用插头通电。
可能是因为工作日的缘故,《知识经济》观察到,在探访期间也并没有一名顾客光顾。太空家园馆的工作人员在聊天期间也没有透露任何有关客流量的信息。
2023年1月1日,东方红官方微信公众号“东方红V刊”上刊登了公司执行副总裁李杰的新年寄语《向上之上,仍有向往》。文中直言,在2023年,一是抉择就是向前,落子无悔,“我”“我们”一直都在;二是深耕客户价值,把眼睛放在科技上;三要经受经济周期的考验,继续高质量的市场发展;四是有韧性生长的经营意志力。相较于前一年的新年寄语《2022,向上穿透》,文中没有再突出目标和理想,而是更加强调团结和市场,同时重申对客户和韧性的重视。
至少从新年寄语看,东方红2022年的业绩并没有预期那么好,2023年将更加务实。
本文转载自「《知识经济》」,仅供学习和交流,不具有任何商业用途,其目的在于传递更多的信息,本文观点不代表直销堂网立场。版权归原作者所有,如涉版权或来源标注有误,请及时和我们取得联系,我们将迅速处理,谢谢!QQ:986820144
微信扫一扫 