
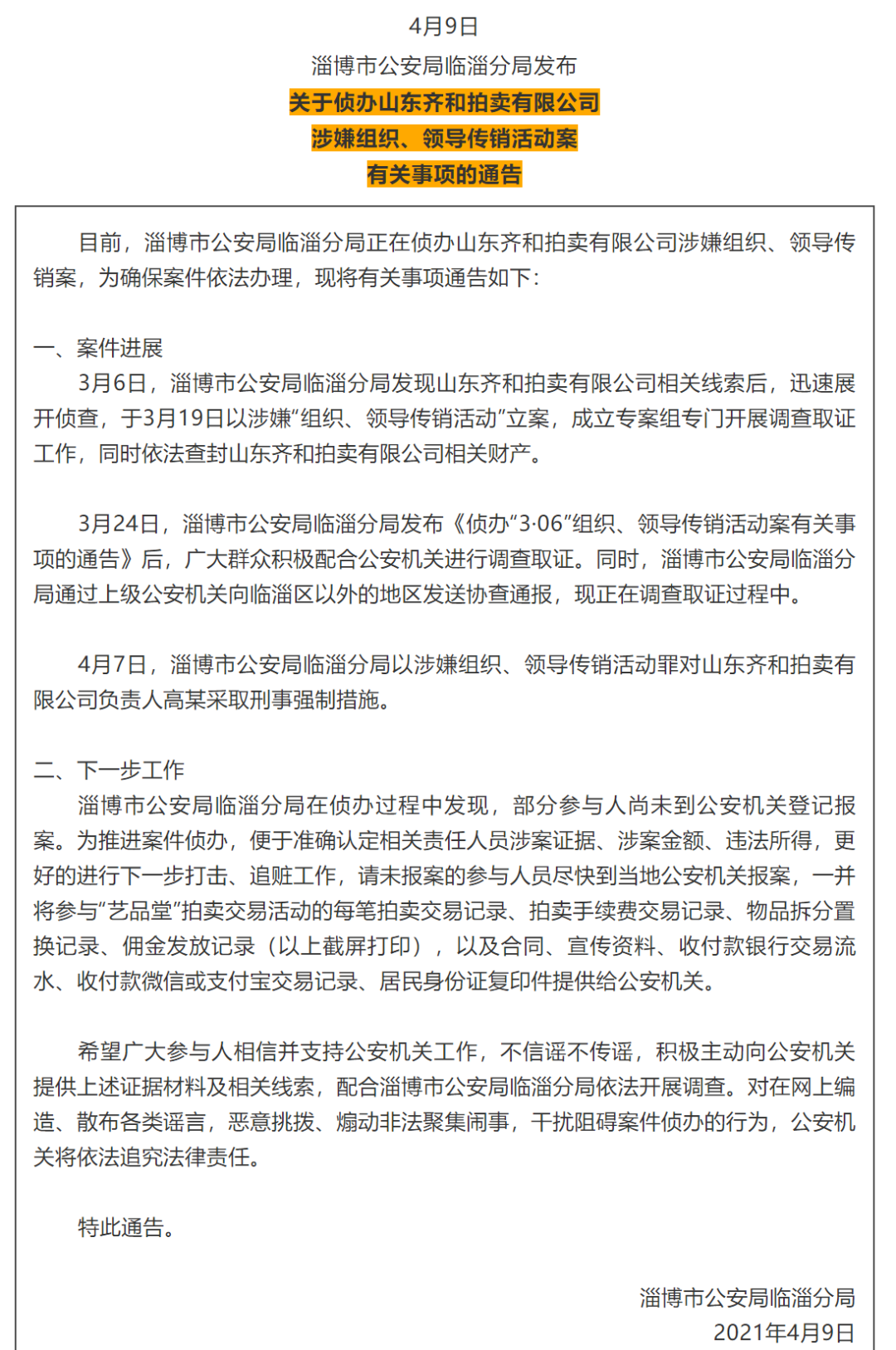
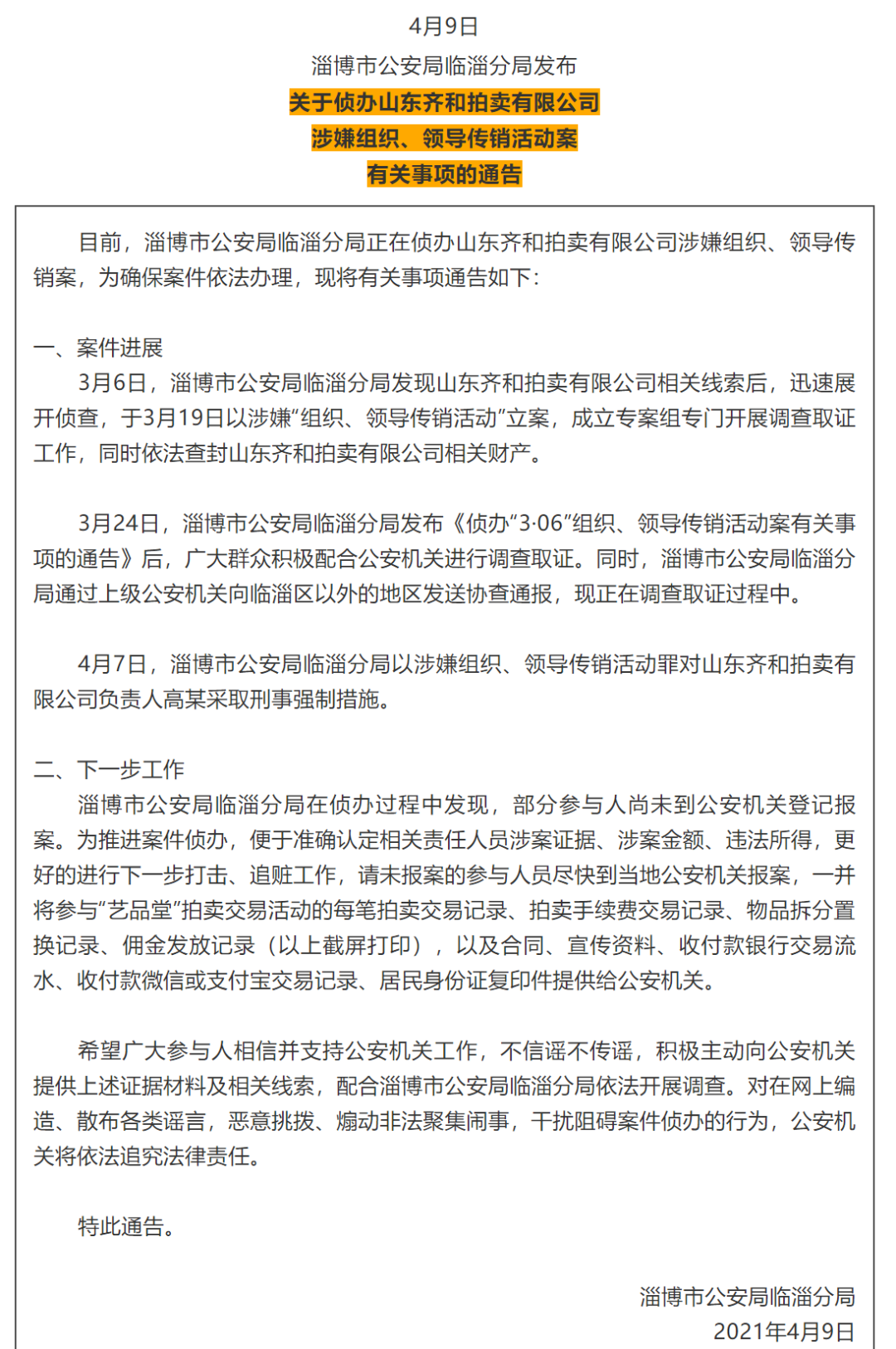
今年4月9日,淄博市公安局临淄分局发布一则《关于侦办山东齐和拍卖有限公司涉嫌组织、领导传销活动案有关事项的通告》(以下简称:《通告》)。
据《通告》显示,目前,淄博市公安局临淄分局正在侦办山东齐和拍卖有限公司涉嫌组织、领导传销案,为确保案件依法办理,现将有关事项通告如下:
一、案件进展
3月6日,淄博市公安局临淄分局发现山东齐和拍卖有限公司相关线索后,迅速展开侦查,于3月19日以涉嫌“组织、领导传销活动”立案,成立专案组专门开展调查取证工作,同时依法查封山东齐和拍卖有限公司相关财产。
3月24日,淄博市公安局临淄分局发布《侦办“3·06”组织、领导传销活动案有关事项的通告》后,广大群众积极配合公安机关进行调查取证。同时,淄博市公安局临淄分局通过上级公安机关向临淄区以外的地区发送协查通报,现正在调查取证过程中。
4月7日,淄博市公安局临淄分局以涉嫌组织、领导传销活动罪对山东齐和拍卖有限公司负责人高某采取刑事强制措施。
二、下一步工作
淄博市公安局临淄分局在侦办过程中发现,部分参与人尚未到公安机关登记报案。为推进案件侦办,便于准确认定相关责任人员涉案证据、涉案金额、违法所得,更好的进行下一步打击、追赃工作,请未报案的参与人员尽快到当地公安机关报案,一并将参与“艺品堂”拍卖交易活动的每笔拍卖交易记录、拍卖手续费交易记录、物品拆分置换记录、佣金发放记录(以上截屏打印),以及合同、宣传资料、收付款银行交易流水、收付款微信或支付宝交易记录、居民身份证复印件提供给公安机关。
希望广大参与人相信并支持公安机关工作,不信谣不传谣,积极主动向公安机关提供上述证据材料及相关线索,配合淄博市公安局临淄分局依法开展调查。对在网上编造、散布各类谣言,恶意挑拨、煽动非法聚集闹事,干扰阻碍案件侦办的行为,公安机关将依法追究法律责任。
特此通告。

据天眼查APP显示,山东齐和拍卖有限公司成立于2020年7月31日,注册资本为1000万元,范保文担任法人,高文艳持股26%,高军亮持股24.9%,庄培滋持股14.6%,王帅持股11.5%,李鹏持股11.5%,孔令亮持股11.5%。
本文转载自「淄博公安」,仅供学习和交流,不具有任何商业用途,其目的在于传递更多的信息,本文观点不代表直销堂网立场。版权归原作者所有,如涉版权或来源标注有误,请及时和我们取得联系,我们将迅速处理,谢谢!QQ:986820144
微信扫一扫
